½Î÷˾·¨¾¯¹ÙְҵѧԺ
½¨Ð£Ê±¼ä : 2002Äê
Уѵ : ²©Ñ§ Ã÷·¨ Çóʵ ´´ÐÂ
ÀúÊ·ÎÄ»¯ : 1958Ä꣬ѧУǰÉí½Î÷Õþ·¨Ñ§Ôº³ÉÁ¢¡£
1981Ä꣬½Î÷Õþ·¨Ñ§Ôº½øÐÐԺϵµ÷Õû£¬³ÉÁ¢½Î÷Ê¡À͸Ť×÷¸É²¿Ñ§Ð£¡£
1983Ä꣬½Î÷ʡ˾·¨Ñ§Ð£³ÉÁ¢¡£
1985Ä꣬½Î÷Ê¡À͸Ť×÷¸É²¿Ñ§Ð£¸üÃûΪ½Î÷Ê¡À͸Ť×÷¾¯²ìѧУ¡£
1995Ä꣬½Î÷Ê¡À͸Ť×÷¾¯²ìѧУ¸üÃûΪ½Î÷ʡ˾·¨¾¯¹ÙѧУ¡£
2000Äê3Ô£¬½Î÷ʡ˾·¨Ñ§Ð£ºÍ½Î÷ʡ˾·¨¾¯¹ÙѧУ³É½¨Öƺϲ¢Îª½Î÷˾·¨¾¯¹ÙѧУ¡£
2002Äê4Ô£¬¾Ê¡ÈËÃñÕþ¸®Åú×¼³ÉÁ¢½Î÷˾·¨¾¯¹ÙְҵѧԺ£¬²¢±£Áô½Î÷Ê¡Õþ·¨¸ÉУµÄÖ°ÄÜ¡£
2009Ä꣬ѧУ±»ÖÐÑëÕþ·¨Î¯¡¢ÖÐÑë×éÖ¯²¿¡¢½ÌÓý²¿µÈ15²¿Î¯È·¶¨Îª¡°È«¹úÕþ·¨¸É¾¯ÕмÅàÑøÌåÖÆ¸Ä¸ïÊÔµãԺУ¡±¡£
2013Äê5Ô£¬½Î÷Ê¡»ú¹¹±àÖÆÎ¯Ô±»áͬÒâѧУÔö¹Ò¡°½Î÷ʡ˾·¨Ìü¾¯²ìѵÁ·×ܶӡ±ÅÆ×Ó¡£
½Î÷˾·¨¾¯¹ÙְҵѧԺλÓÚÄϲýÊо¼Ã¼¼Êõ¿ª·¢Çø»Æ¼ÒºþÅÏ£¬ÊǽÎ÷ʡΨһһËùÒÔÅàÑø¼àÓü½ä¶¾ÈËÃñ¾¯²ì¡¢Ë¾·¨ÐÐÕþ¹¤×÷ÕߵȻù²ãÒ»Ï߸ßËØÖʼ¼Êõ¼¼ÄÜÈ˲ÅΪÖ÷µÄ˾·¨Àà¸ßµÈְҵԺУ£¬ÏÖÓÐÔÚУѧÉú9100¶àÈË¡£
£¨Ò»£©ÀúÊ·ÑØ¸ï
ѧԺǰÉíÊÇ1958Äê³ÉÁ¢µÄ½Î÷Õþ·¨Ñ§Ôº£¬2000Äê½Î÷ʡ˾·¨Ñ§Ð£ºÍ½Î÷ʡ˾·¨¾¯¹ÙѧУ³É½¨Öƺϲ¢Îª½Î÷˾·¨¾¯¹ÙѧУ£¬2002Äê4ÔÂÉý¸ñΪ½Î÷˾·¨¾¯¹ÙְҵѧԺ,²¢±£Áô½Î÷Ê¡Õþ·¨¸ÉУµÄÖ°ÄÜ¡£2013Äê5Ô£¬½Î÷Ê¡»ú¹¹±àÖÆÎ¯Ô±»áͬÒâѧԺÔö¹Ò¡°½Î÷ʡ˾·¨Ìü¾¯²ìѵÁ·×ܶӡ±ÅÆ×Ó¡£
£¨¶þ£©»ú¹¹ÉèÖÃ
ѧԺÏÖÓÐÄÚÉè¹ÜÀí»ú¹¹12¸ö£¬½ÌѧҵÎñºÍ½Ìѧ¸¨Öú»ú¹¹15¸ö£¬ºË¶¨Õþ·¨×¨Ïî±àÖÆ278¸ö£¬ÏÖÓÐÔÚ±à½ÌÖ°¹¤233ÈË£¬ÆäÖÐרÈνÌʦ199ÈË£¬¸ß¼¶Ö°³Æ½Ìʦ93ÈË£¬Öм¶Ö°³Æ½Ìʦ63ÈË£¬³õ¼¶Ö°³Æ½Ìʦ43ÈË¡£ÓÐÂÉʦ¡¢»á¼ÆÊ¦¡¢ÐÄÀí×ÉѯʦµÈÖ¤ÊéµÄ¡°Ë«Ê¦ÐÍ¡±½Ìʦ110ÈË¡£
£¨Èý£©×¨Òµ½¨Éè
ѧԺÏÖÓÐÕÐÉúרҵ22¸ö£¬ÆäÖнÌÓý²¿¡¢²ÆÕþ²¿Öص㽨Éèרҵ1¸ö£¬Ê¡¼¶Ê¾·¶×¨Òµ3¸ö£¬Ê¡¼¶ÌØÉ«×¨Òµ5¸ö£¬Ê¡ÄÚ¶ÀÓеÄ˾·¨ÐÐÕþ¾¯²ìÀàרҵ7¸ö£¬Ê¡¼¶¸ßˮƽרҵȺ2¸ö¡£
£¨ËÄ£©¿Î³Ì½¨Éè
ѧԺÓйú¼Ò¼¶¾«Æ·¿Î³Ì1ÃÅ£¬Ë¾·¨²¿²¿¼¶¾«Æ·×ÊÔ´¹²Ïí¿Î³Ì6ÃÅ£¬Ê¡¼¶¾«Æ·¿Î³Ì7ÃÅ£¬Ê¡¼¶¾«Æ·×ÊÔ´¹²Ïí¿Î7ÃÅ£¬Ê¡¼¶¾«Æ·ÔÚÏß¿ª·Å¿Î³Ì5ÃÅ£¬Ê¡¼¶¿Î³Ì˼Õþʾ·¶¿Î³Ì2ÃÅ£¬Ê¡¼¶Ö°Òµ½ÌÓýÒ»Á÷ºËÐĿγÌ(ÏßÏÂ)2ÃÅ£¬Ôº¼¶¾«Æ·ÔÚÏß¿ª·Å¿Î³Ì38ÃÅ¡£Ñ§Ôº»¹²ÎÓë·¨ÂÉÎÄÃØ×¨ÒµºÍÐÌÊÂÖ´ÐÐרҵÁ½¸ö¹ú¼Ò¼¶×¨Òµ×ÊÔ´¿â½¨Éè¡£ÒÑ»ñÖ°Òµ½ÌÓý¹ú¼Ò¼¶½Ìѧ³É¹û¶þµÈ½±1Ïʡ¼¶½Ìѧ³É¹ûÒ»µÈ½±2Ïʡ¼¶½Ìѧ³É¹û¶þµÈ½±6Ïî¡£
£¨Î壩ʵϰʵѵ
ѧԺÏÖÓз¨ÂÉÖ°Òµ¼¼ÄÜʵѵÖÐÐÄ¡¢¾¯Îñ¼¼ÄÜʵѵÖÐÐÄ¡¢Ë¾·¨¼¼ÊõÐéÄâ·ÂÕæÊµÑµ»ùµØ¡¢ÑÇΰËÙ¼ʵѵÊÒ¡¢Éä»÷¹Ý¡¢ÐÌÕìÎïÖ¤±È¶ÔÊÒµÈУÄÚʵѵ³¡Ëù16¸ö£¬Í¬Ê±»¹Óë¼àÓü¡¢½ä¶¾¡¢¹«°²µÈµ¥Î»¹²½¨ÁË26¸öУÍâʵϰʵѵ»ùµØ£¬ÊµÏÖÁË¡°½Ì-ѧ-Á·-Õ½¡±Ò»Ì廯¡£
ѧԺÏÖÓÐÖÐÑë²ÆÕþÖ§³ÖÖ°Òµ½ÌÓýʵѵ»ùµØ½¨ÉèÏîÄ¿2¸ö£¬Ê¡¼¶È˲ÅÅàÑøÄ£Ê½´´ÐÂʵÑéÇø2¸ö£¬Ê¡²ÆÕþÖ§³ÖµÄרҵ¼¼ÄÜʵѵÖÐÐÄ2¸ö¡£
£¨Áù£©°ìÑ§ÌØÉ«
ѧԺʵÐо¯Îñ»¯¹ÜÀíÖÆ¶È£¬Ñ§Éú´ÓÔç²Ù¡¢ÄÚÎñ¡¢¿ÎÕûµ½ÍíµãÃû¡¢Íí²éÇÞ£¬´Ó¾¯ÈÝ·ç¼Íµ½×÷·ç¼ÍÂɶ¼ÊµÐÐÑϸñµÄ¹ÜÀí£¬ÒÔÅàÑø·þ´ÓÃüÁî¡¢Ìý´ÓÖ¸»Ó¡¢ÑÏÊØ¼ÍÂÉ¡¢ÁîÐнûÖ¹µÄÁ¼ºÃϰ¹ß¡£½üÄêÀ´£¬Ñ§Ôº¼á¾ö¹á³¹µ³µÄ½ÌÓý·½Õ룬¼á³Ö¡°ÓýÈËΪ±¾£¬µÂÓýΪÏÈ¡±µÄ½ÌÓýÀíÄã¡ÊØ¡°²©Ñ§¡¢Ã÷·¨£¬Çóʵ¡¢´´Ð¡±µÄУѵ£¬¼á³ÖÕýÈ·µÄ°ìѧ·½Ïò£¬°ìÑ§ÌØÉ«ÈÕÒæÍ¹ÏÔ£¬½ÌѧÖÊÁ¿²»¶ÏÌáÉý£¬ÎªÉç»áÊäËÍÁË´óÅú¸ßËØÖÊÈ˲ţ¬±ÏÒµÉú±é²¼È«Ê¡¸÷¹«¡¢¼ì¡¢·¨¡¢Ë¾µÈ²¿ÃÅ£¬²¢Ó¿ÏÖÁËÕÅÏס¢ÀîÎÄ»ªµÈÓ¢ÐÛÈËÎΪ·¨ÖνÎ÷¡¢Æ½°²½Î÷½¨Éè×÷³öÁËÖØÒª¹±Ïס£
£¨Æß£©·¢Õ¹¹æ»®
2023Ä꣬ѧԺ½áºÏ¹¤×÷ʵ¼Ê£¬½øÒ»²½Ã÷È·Á˽üÆÚ¡¢ÖÐÆÚ¡¢Ô¶ÆÚ¡°Èý´óÄ¿±ê¡±£¬¼´½üÆÚÄ¿±êÊÇÍê³É2025ÄêÈ«¹úְҵԺУ°ìѧÌõ¼þ´ï±êÈÎÎñ£¬ÖÐÆÚÄ¿±êÊÇÁ¦ÕùÔÚ¡°Ê®ÎåÎ塱ÆÚ¼äʵÏÖ½¨ÉèÊ¡¼¶¸ßˮƽ¸ßְԺУ£¬Ô¶ÆÚÄ¿±êÊǾٰìÖ°Òµ±¾¿Æ½ÌÓý£»²¢Ìá³öÁË¡°Îå´ó¾Ù´ë¡±£¬¼´¡°µ³½¨ÁìУ¡¢ÖÊÁ¿Á¢Ð£¡¢ÌØÉ«ÐËУ¡¢È˲ÅǿУ¡¢°²È«ÎÈУ¡±Îå´ó¾Ù´ë¡£
2023Äê12Ô£¬½Î÷ʡ˾·¨ÌüзáгǷֲ½ÊµÊ©½¨ÉèÏîÄ¿£¨½Î÷˾·¨¾¯¹ÙְҵѧԺÐÂÐ£Çø£©ÕýʽǩԼÂä»§ÄϲýÖ°½Ì³Ç¡£¸ù¾Ý¹æ»®£¬ÐÂÐ£ÇøÕ¼µØ910.8Ķ£¬·Ö3ÆÚ½øÐн¨Éè¡£µ±Ç°£¬Ñ§ÔºÕýÔÚ´óÁ¦ÍƽøÐÂУ԰½¨É蹤×÷£¬Á¦Õù2024Äêµ×ǰÕýʽ¶¯¹¤¡£
2024Ä꣬ѧԺÃ÷È·Ìá³ö£¬½«ÒÔÐÂУ԰½¨ÉèΪÆõ»ú£¬ÒÔÄÚº½¨ÉèΪÖ÷Ïߣ¬ÒÔ´ó×¥ÂäʵΪҪÇó£¬Á¢×ãÌØÉ«£¬·¢»ÓÓÅÊÆ£¬Óù¤½³¾«Éñʵʩ¡°¾¯ÔºÔÙÔ칤³Ì¡±£¬ÔÙÔìÒ»¸ö¡°Ð¡±¾¯Ôº£¬·ÜÁ¦ÍƽøÑ§Ôº¸ßÖÊÁ¿·¢
½Î÷˾·¨¾¯¹ÙְҵѧԺλÓÚÄϲýÊо¼Ã¼¼Êõ¿ª·¢Çø»Æ¼ÒºþÅÏ£¬ÊǽÎ÷ʡΨһһËùÒÔÅàÑø¼àÓü½ä¶¾ÈËÃñ¾¯²ì¡¢Ë¾·¨ÐÐÕþ¹¤×÷ÕߵȻù²ãÒ»Ï߸ßËØÖʼ¼Êõ¼¼ÄÜÈ˲ÅΪÖ÷µÄ˾·¨Àà¸ßµÈְҵԺУ£¬ÏÖÓÐÔÚУѧÉú9100¶àÈË¡£ £¨Ò»£©ÀúÊ·ÑØ¸ï ѧԺǰÉíÊÇ1958Äê³ÉÁ¢µÄ½Î÷Õþ·¨Ñ§Ôº£¬2000Äê½Î÷ʡ˾·¨Ñ§Ð£ºÍ½Î÷ʡ˾·¨¾¯¹ÙѧУ³É½¨Öƺϲ¢Îª½Î÷˾·¨¾¯¹ÙѧУ£¬2002Äê4ÔÂÉý¸ñΪ½Î÷˾·¨¾¯¹ÙְҵѧԺ,²¢±£Áô½Î÷Ê¡Õþ·¨¸ÉУµÄÖ°ÄÜ¡£2013Äê5Ô£¬½Î÷Ê¡»ú¹¹±àÖÆÎ¯Ô±»áͬÒâѧԺÔö¹Ò¡°½Î÷ʡ˾·¨Ìü¾¯²ìѵÁ·×ܶӡ±ÅÆ×Ó¡£ £¨¶þ£©»ú¹¹ÉèÖà ѧԺÏÖÓÐÄÚÉè¹ÜÀí»ú¹¹12¸ö£¬½ÌѧҵÎñºÍ½Ìѧ¸¨Öú»ú¹¹15¸ö£¬ºË¶¨Õþ·¨×¨Ïî±àÖÆ278¸ö£¬ÏÖÓÐÔÚ±à½ÌÖ°¹¤233ÈË£¬ÆäÖÐרÈνÌʦ199ÈË£¬¸ß¼¶Ö°³Æ½Ìʦ93ÈË£¬Öм¶Ö°³Æ½Ìʦ63ÈË£¬³õ¼¶Ö°³Æ½Ìʦ43ÈË¡£ÓÐÂÉʦ¡¢»á¼ÆÊ¦¡¢ÐÄÀí×ÉѯʦµÈÖ¤ÊéµÄ¡°Ë«Ê¦ÐÍ¡±½Ìʦ110ÈË¡£ £¨Èý£©×¨Òµ½¨Éè ѧԺÏÖÓÐÕÐÉúרҵ22¸ö£¬ÆäÖнÌÓý²¿¡¢²ÆÕþ²¿Öص㽨Éèרҵ1¸ö£¬Ê¡¼¶Ê¾·¶×¨Òµ3¸ö£¬Ê¡¼¶ÌØÉ«×¨Òµ5¸ö£¬Ê¡ÄÚ¶ÀÓеÄ˾·¨ÐÐÕþ¾¯²ìÀàרҵ7¸ö£¬Ê¡¼¶¸ßˮƽרҵȺ2¸ö¡£ £¨ËÄ£©¿Î³Ì½¨Éè ѧԺÓйú¼Ò¼¶¾«Æ·¿Î³Ì1ÃÅ£¬Ë¾·¨²¿²¿¼¶¾«Æ·×ÊÔ´¹²Ïí¿Î³Ì6ÃÅ£¬Ê¡¼¶¾«Æ·¿Î³Ì7ÃÅ£¬Ê¡¼¶¾«Æ·×ÊÔ´¹²Ïí¿Î7ÃÅ£¬Ê¡¼¶¾«Æ·ÔÚÏß¿ª·Å¿Î³Ì5ÃÅ£¬Ê¡¼¶¿Î³Ì˼Õþʾ·¶¿Î³Ì2ÃÅ£¬Ê¡¼¶Ö°Òµ½ÌÓýÒ»Á÷ºËÐĿγÌ(ÏßÏÂ)2ÃÅ£¬Ôº¼¶¾«Æ·ÔÚÏß¿ª·Å¿Î³Ì38ÃÅ¡£Ñ§Ôº»¹²ÎÓë·¨ÂÉÎÄÃØ×¨ÒµºÍÐÌÊÂÖ´ÐÐרҵÁ½¸ö¹ú¼Ò¼¶×¨Òµ×ÊÔ´¿â½¨Éè¡£ÒÑ»ñÖ°Òµ½ÌÓý¹ú¼Ò¼¶½Ìѧ³É¹û¶þµÈ½±1Ïʡ¼¶½Ìѧ³É¹ûÒ»µÈ½±2Ïʡ¼¶½Ìѧ³É¹û¶þµÈ½±6Ïî¡£ £¨Î壩ʵϰʵѵ ѧԺÏÖÓз¨ÂÉÖ°Òµ¼¼ÄÜʵѵÖÐÐÄ¡¢¾¯Îñ¼¼ÄÜʵѵÖÐÐÄ¡¢Ë¾·¨¼¼ÊõÐéÄâ·ÂÕæÊµÑµ»ùµØ¡¢ÑÇΰËÙ¼ʵѵÊÒ¡¢Éä»÷¹Ý¡¢ÐÌÕìÎïÖ¤±È¶ÔÊÒµÈУÄÚʵѵ³¡Ëù16¸ö£¬Í¬Ê±»¹Óë¼àÓü¡¢½ä¶¾¡¢¹«°²µÈµ¥Î»¹²½¨ÁË26¸öУÍâʵϰʵѵ»ùµØ£¬ÊµÏÖÁË¡°½Ì-ѧ-Á·-Õ½¡±Ò»Ì廯¡£ ѧԺÏÖÓÐÖÐÑë²ÆÕþÖ§³ÖÖ°Òµ½ÌÓýʵѵ»ùµØ½¨ÉèÏîÄ¿2¸ö£¬Ê¡¼¶È˲ÅÅàÑøÄ£Ê½´´ÐÂʵÑéÇø2¸ö£¬Ê¡²ÆÕþÖ§³ÖµÄרҵ¼¼ÄÜʵѵÖÐÐÄ2¸ö¡£ £¨Áù£©°ìÑ§ÌØÉ« ѧԺʵÐо¯Îñ»¯¹ÜÀíÖÆ¶È£¬Ñ§Éú´ÓÔç²Ù¡¢ÄÚÎñ¡¢¿ÎÕûµ½ÍíµãÃû¡¢Íí²éÇÞ£¬´Ó¾¯ÈÝ·ç¼Íµ½×÷·ç¼ÍÂɶ¼ÊµÐÐÑϸñµÄ¹ÜÀí£¬ÒÔÅàÑø·þ´ÓÃüÁî¡¢Ìý´ÓÖ¸»Ó¡¢ÑÏÊØ¼ÍÂÉ¡¢ÁîÐнûÖ¹µÄÁ¼ºÃϰ¹ß¡£½üÄêÀ´£¬Ñ§Ôº¼á¾ö¹á³¹µ³µÄ½ÌÓý·½Õ룬¼á³Ö¡°ÓýÈËΪ±¾£¬µÂÓýΪÏÈ¡±µÄ½ÌÓýÀíÄã¡ÊØ¡°²©Ñ§¡¢Ã÷·¨£¬Çóʵ¡¢´´Ð¡±µÄУѵ£¬¼á³ÖÕýÈ·µÄ°ìѧ·½Ïò£¬°ìÑ§ÌØÉ«ÈÕÒæÍ¹ÏÔ£¬½ÌѧÖÊÁ¿²»¶ÏÌáÉý£¬ÎªÉç»áÊäËÍÁË´óÅú¸ßËØÖÊÈ˲ţ¬±ÏÒµÉú±é²¼È«Ê¡¸÷¹«¡¢¼ì¡¢·¨¡¢Ë¾µÈ²¿ÃÅ£¬²¢Ó¿ÏÖÁËÕÅÏס¢ÀîÎÄ»ªµÈÓ¢ÐÛÈËÎΪ·¨ÖνÎ÷¡¢Æ½°²½Î÷½¨Éè×÷³öÁËÖØÒª¹±Ïס£ £¨Æß£©·¢Õ¹¹æ»® 2023Ä꣬ѧԺ½áºÏ¹¤×÷ʵ¼Ê£¬½øÒ»²½Ã÷È·Á˽üÆÚ¡¢ÖÐÆÚ¡¢Ô¶ÆÚ¡°Èý´óÄ¿±ê¡±£¬¼´½üÆÚÄ¿±êÊÇÍê³É2025ÄêÈ«¹úְҵԺУ°ìѧÌõ¼þ´ï±êÈÎÎñ£¬ÖÐÆÚÄ¿±êÊÇÁ¦ÕùÔÚ¡°Ê®ÎåÎ塱ÆÚ¼äʵÏÖ½¨ÉèÊ¡¼¶¸ßˮƽ¸ßְԺУ£¬Ô¶ÆÚÄ¿±êÊǾٰìÖ°Òµ±¾¿Æ½ÌÓý£»²¢Ìá³öÁË¡°Îå´ó¾Ù´ë¡±£¬¼´¡°µ³½¨ÁìУ¡¢ÖÊÁ¿Á¢Ð£¡¢ÌØÉ«ÐËУ¡¢È˲ÅǿУ¡¢°²È«ÎÈУ¡±Îå´ó¾Ù´ë¡£ 2023Äê12Ô£¬½Î÷ʡ˾·¨ÌüзáгǷֲ½ÊµÊ©½¨ÉèÏîÄ¿£¨½Î÷˾·¨¾¯¹ÙְҵѧԺÐÂÐ£Çø£©ÕýʽǩԼÂä»§ÄϲýÖ°½Ì³Ç¡£¸ù¾Ý¹æ»®£¬ÐÂÐ£ÇøÕ¼µØ910.8Ķ£¬·Ö3ÆÚ½øÐн¨Éè¡£µ±Ç°£¬Ñ§ÔºÕýÔÚ´óÁ¦ÍƽøÐÂУ԰½¨É蹤×÷£¬Á¦Õù2024Äêµ×ǰÕýʽ¶¯¹¤¡£ 2024Ä꣬ѧԺÃ÷È·Ìá³ö£¬½«ÒÔÐÂУ԰½¨ÉèΪÆõ»ú£¬ÒÔÄÚº½¨ÉèΪÖ÷Ïߣ¬ÒÔ´ó×¥ÂäʵΪҪÇó£¬Á¢×ãÌØÉ«£¬·¢»ÓÓÅÊÆ£¬Óù¤½³¾«Éñʵʩ¡°¾¯ÔºÔÙÔ칤³Ì¡±£¬ÔÙÔìÒ»¸ö¡°Ð¡±¾¯Ôº£¬·ÜÁ¦ÍƽøÑ§Ôº¸ßÖÊÁ¿·¢Õ¹¡£
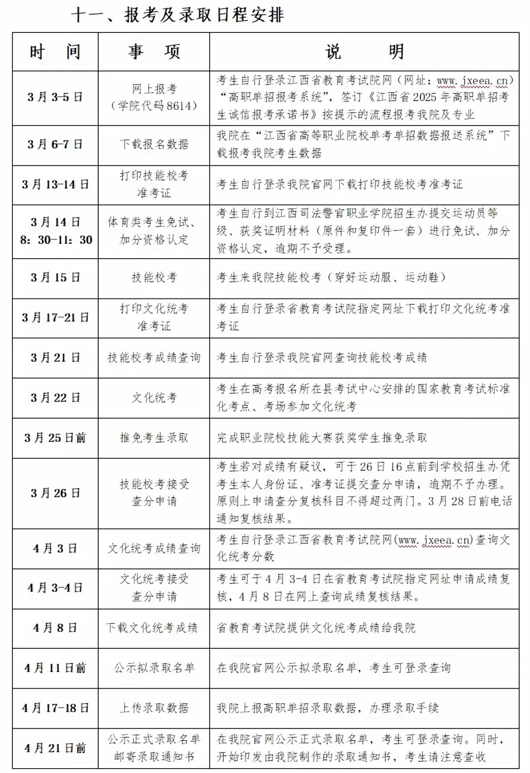
ÒÑÍê³É½Î÷Ê¡2025ÄêÆÕͨ¸ß¿¼±¨ÃûµÄ¿¼Éú¾ù¿É±¨¿¼¡£ ÎÒÔº2025ÄêÉ걨µ¥Õмƻ®550Ãû£¬°üÀ¨ÆÕͨÀ൥Õмƻ®440Ãû£¬¡°ÈýУÉú¡±À൥Õмƻ®50Ãû£¬ÌåÓýÀ൥Õмƻ®60Ãû¡£ £¨Ò»£©ÆÕͨÀ൥Õмƻ®440Ãû£¬°´±¨ÃûÀà±ðÏÞÖÆ±¨¿¼£¬¸ß¿¼¿¼ÉúºÅµÚ9¡¢10λΪ11»ò15µÄÆÕͨÀ࿼Éú²Å¿ÉÌ£¬×¨Òµ×éÑ¡Ôñ¡°ÆÕͨÀà×顱¡£ÕÐÉúרҵ11¸ö£ºÓ¦¼±¾ÈÔ®¼¼Êõ¡¢ÎÞÈË»úÓ¦Óü¼Êõ¡¢´óÊý¾ÝÓë»á¼Æ¡¢ÐÂÎŲɱàÓëÖÆ×÷¡¢Öΰ²¹ÜÀí¡¢·¨ÂÉÊÂÎñ¡¢·¨ÂÉÎÄÃØ¡¢ÉçÇø½ÃÕý¡¢Ë¾·¨¼ø¶¨¼¼Êõ¡¢ÉçÇø¹ÜÀíÓë·þÎñ¡¢ÐÐÕþ¹ÜÀí¡£ £¨¶þ£©¡°ÈýУÉú¡±À൥Õмƻ®50Ãû£¬°´±¨ÃûÀà±ðÏÞÖÆ±¨¿¼£¬¸ß¿¼¿¼ÉúºÅµÚ9¡¢10λΪ89µÄ¡°ÈýУÉú¡±¿¼Éú²Å¿ÉÌ£¬×¨Òµ×éÑ¡Ôñ¡°ÈýУÉú×顱¡£ÕÐÉúרҵ14¸ö£ºÓ¦¼±¾ÈÔ®¼¼Êõ¡¢ÎÞÈË»úÓ¦Óü¼Êõ¡¢¼ÆËã»úÓ¦Óü¼Êõ¡¢ÐÅÏ¢°²È«¼¼ÊõÓ¦ÓᢴóÊý¾ÝÓë»á¼Æ¡¢ÐÂÎŲɱàÓëÖÆ×÷¡¢Öΰ²¹ÜÀí¡¢·¨ÂÉÊÂÎñ¡¢·¨ÂÉÎÄÃØ¡¢ÉçÇø½ÃÕý¡¢Ë¾·¨ÐÅÏ¢¼¼Êõ¡¢Ë¾·¨¼ø¶¨¼¼Êõ¡¢ÉçÇø¹ÜÀíÓë·þÎñ¡¢ÐÐÕþ¹ÜÀí¡£ ÌØ±ð˵Ã÷£ºÒÔÉÏÁ½Àà°´±¨ÃûÀà±ðÏÞÖÆ±¨¿¼£¬Ö°Òµ¼¼ÄÜ¿¼ÊÔ¿ÆÄ¿²»Í¬£¬Ç뿼ÉúÎñ±Ø¸ù¾Ý×Ô¼º¸ß¿¼¿¼ÉúºÅÌî×¼¶ÔÓ¦µÄרҵ×é¡£±¨¿¼½áÊøºó£¬ÎÒÔºÓÐȨ½«²»·ûºÏËùÌרҵ×鱨¿¼Ìõ¼þµÄ¿¼Éú£¬¹éÀൽÏàÓ¦µÄרҵ×é½øÐп¼ÊÔ¼°Â¼È¡¡£ÌÎÒÔº½«ÊÓΪ½ÓÊÜÉÏÊö·ÖÀ࿼ÊÔ·½·¨£¬ÈôÓÐÌî´í×ÔÔ¸½ÓÊÜÎÒÔºµ÷Õûµ½ÏàӦרҵ×é²Î¼Ó¿¼ÊÔ¼°Â¼È¡£¬Èôµ÷ÕûºóµÄרҵ×éûÓÐËùÌîµÄרҵ£¬Ôò¸Ãרҵ־ԸÎÞЧ¡£ (Èý£©ÌåÓýÀ൥Õмƻ®60Ãû£¬ËùÓÐÍê³É½Î÷Ê¡2025ÄêÆÕͨ¸ß¿¼±¨ÃûµÄ¿¼Éú¾ù¿ÉÌ£¬×¨Òµ×éÑ¡Ôñ¡°ÌåÓýÀà×顱¡£ÕÐÉúרҵ£ºÉç»áÌåÓý¡£ ¾ßÌ弯»®Ïê¼ûÏÂ±í£º 2025Äê3ÔÂ3ÈÕ9£º00-5ÈÕ17£º00ÆÚ¼ä£¬¿¼Éú×ÔÐеǼ½Î÷Ê¡½ÌÓý¿¼ÊÔÔºÍø£¨ÍøÖ·£ºwww.jxeea.cn£©¡°¸ßÖ°µ¥Õб¨¿¼ÏµÍ³¡±½øÐÐÍøÉϱ¨¿¼¡£±¨¿¼Ç°£¬¿¼Éú±ØÐëÔÚÍøÉÏ×ÐϸÔĶÁ¿¼ÉúÐëÖª£¬Á˽ⱨ¿¼Á÷³Ì¡¢¿¼ÊÔÒªÇó¡¢ÕÐÉúԺУ¼°×¨ÒµºÍ×¢ÒâÊÂÏÔĶÁ²¢Ç©¶©¡¶½Î÷Ê¡2025Äê¸ßÖ°µ¥Õп¼Éú³ÏÐű¨¿¼³ÐŵÊé¡·£¨³Ðŵ¸ßÖ°µ¥Õмȡºó²»ÔٲμÓ2025Äê6Ô¾ÙÐеÄͳһ¸ß¿¼£©£¬Ã¿¸ö¿¼ÉúÏÞ±¨1Ëù¸ßУ£¬¿ÉÑ¡²»³¬¹ý6¸öרҵ¼°ÊÇ·ñ·þ´Óרҵµ÷¼Á¡£Ôڹ涨µÄÍø±¨Ê±¼äÄÚ£¬¿¼Éú¿ÉÒÔ¶ÔËù±¨¿¼ÔºÐ£¼°×¨ÒµÐÞ¸Ä1´Î¡£»ñµÃÃâÊԾͶÁ¸ßְѧУ×ʸñµÄ¡°½Î÷ʡְҵԺУ¼¼ÄÜ´óÈü¡±»ñ½±Ñ¡ÊÖ£¬¿É°´ÕÕÊ¡½ÌÓýÌü¹æ¶¨µÄ³ÌÐòÉêÇëÃâÊԾͶÁÎÒÔºÏàͬ»òÏà½üרҵ¡£ ½ñÄêµ¥ÕзÖΪ¼¼ÄÜУ¿¼ºÍÎÄ»¯Í³¿¼Á½²¿·Ö£¬³ý»ñÃâÊÔ×ʸñ¿¼ÉúÍâ¾ùÐë²Î¼ÓÁ½²¿·Ö¿¼ÊÔ¡£ £¨Ò»£©¼¼ÄÜУ¿¼ 1¡¢ÍøÉÏ´òÓ¡×¼¿¼Ö¤ 2025Äê3ÔÂ13ÈÕ10:00-3ÔÂ14ÈÕ17:00ÆÚ¼ä£¬¿¼Éú×ÔÐеǼ½Î÷˾·¨¾¯¹ÙְҵѧԺ¹ÙÍø£¨ÍøÖ·£ºwww.jxsfjy.cn£©£¬ÏÂÔØ´òÓ¡¼¼ÄÜУ¿¼×¼¿¼Ö¤£¬´øºÃ²Î¼Ó¿¼ÊÔ¡£ 2¡¢¿¼ÊÔʱ¼ä£º2025Äê3ÔÂ15ÈÕ£¨ÖÜÁù£© £¨1£©ÆÕͨÀ࿼Éú¡¢¡°ÈýУÉú¡±¿¼Éú 8:30-9:30 ·¨ÂÉÖ°Òµ¼¼ÄÜ»ù´¡ÖªÊ¶»òÐÅÏ¢¼¼Êõ 9:40-12:00 ÓïÑÔÄÜÁ¦²âÊÔ¡¢ÌåÄܲâÊÔ£¨½»´í½øÐУ© £¨2£©ÌåÓýÀ࿼ÉúרÏî²âÊÔʱ¼ä£º8:30-12:00 3¡¢¿¼ÊÔÄÚÈÝ ¼¼ÄÜУ¿¼×Ü·ÖΪ250·Ö£¬°´ÆÕͨÀà¡¢¡°ÈýУÉú¡±Àà¡¢¡°ÌåÓýÀࡱ¿¼Éú·ÖÀ࿼ÊÔ£¬²âÊÔÄÚÈÝ·ÖΪרҵÀíÂۺͼ¼ÊõÄÜÁ¦²âÊÔÁ½²¿·Ö¡£ £¨1£©ÆÕͨÀ࿼ÉúרҵÀíÂÛ²âÊÔ×Ü·ÖΪ100·Ö,ÄÚÈÝΪ·¨ÂÉÖ°Òµ¼¼ÄÜ»ù´¡ÖªÊ¶£¨·¨Âɳ£Ê¶£¬°üº¬ÏÜ·¨¡¢Ãñ·¨µä×ÜÔò¼°»éÒö¼ÒÍ¥±à£»Ê±ÊÂ֪ʶ£¬°üº¬2024ÄêÒÔÀ´¹ú¼Ò·¢ÉúµÄÖØÒªÊ±Ê£©;¼¼ÊõÄÜÁ¦²âÊÔ×Ü·ÖΪ150·Ö,ÄÚÈÝΪÓïÑÔÄÜÁ¦²âÊÔ£¨50·Ö£©¡¢ÌåÄܲâÊÔ£¨100·Ö£¬ÆäÖÐÔµØ×ÝÌøÃþ¸ß50·Ö¡¢4¡Á10mÍù·µÅÜ50·Ö£©¡£ £¨2£©¡°ÈýУÉú¡±¿¼ÉúרҵÀíÂÛ²âÊÔ×Ü·ÖΪ100·Ö,ÄÚÈÝΪÐÅÏ¢¼¼Êõ(ÒÔ¡¶ÖеÈְҵѧУ¼ÆËã»ú½Ìѧ´ó¸Ù¡·ÎªÒÀ¾Ý£©;¼¼ÊõÄÜÁ¦²âÊÔ×Ü·ÖΪ150·Ö,ÄÚÈÝΪÓïÑÔÄÜÁ¦²âÊÔ£¨50·Ö£©¡¢ÌåÄܲâÊÔ£¨100·Ö£¬ÆäÖÐÔµØ×ÝÌøÃþ¸ß50·Ö¡¢4¡Á10mÍù·µÅÜ50·Ö£©¡£ £¨µã»÷ͼƬ²é¿´´óͼ£© £¨3£©ÌåÓýÀ࿼Éú»ù´¡ÄÜÁ¦²âÊÔ×Ü·Ö¾ùΪ100·Ö,ÄÚÈÝΪ£º800Ã×£¨100·Ö£©£»¼¼ÊõÄÜÁ¦²âÊÔ×Ü·ÖΪ150·Ö,ÄÚÈÝΪ£º×óÓÒ±ÞÍÈ90·Ö£¬Á¢¶¨ÌøÔ¶60·Ö¡£ ±¨¿¼ÌåÓýÀ࿼Éú¼Ó·ÖÕþ²ß£º½üÈýÄêÀ´»ñµÃ¹ú¼Ò¶þ¼¶Ô˶¯Ô±¼¼Êõ¼°ÒÔÉϵȼ¶ÈÙÓþ³ÆºÅµÄ¿¼Éú¿ÉÃâÊÔÖ°Òµ¼¼ÄܲâÊÔ£¬Ö±½ÓÌṩÏà¹ØµÄÖ¤Ã÷²ÄÁÏ£¬Í¨¹ýÑéÖ¤ºó£¬Ö°Òµ¼¼ÄܲâÊԳɼ¨¼ÆÂú·Ö£»½üÈýÄêÀ´²Î¼ÓÊ¡Ô˻ᡢʡÇàÉÙÄêµ¥Ïî½õ±êÈü¡¢Ê¡µ¥Ïî¹Ú¾üÕù°ÔÈüÈ¡µÃǰÈýÃû¼Ó15·Ö£¬È¡µÃǰ6Ãû¼Ó10·Ö£¬¼Ó·Öºó×Ü·ÖÖµ²»³¬¹ýÖ°Òµ¼¼ÄܲâÊÔ×Ü·ÖÖµ250·Ö¡£¿¼ÉúÔ˶¯Ô±¼¼ÊõµÈ¼¶ÒÔ¡°¹ú¼ÒÌåÓý×ܾÖÔ˶¯Ô±¼¼ÊõµÈ¼¶ÏµÍ³¡±¹«Ê¾µÄÊý¾ÝÐÅϢΪ׼¡£ ·ûºÏÃâÊÔ¡¢¼Ó·ÖÌõ¼þµÄ¿¼ÉúÐëÔÚ2025Äê3ÔÂ14ÈÕ8£º30-11£º30µ½½Î÷˾·¨¾¯¹ÙְҵѧԺÕÐÉú°ìÌá½»Ô˶¯Ô±µÈ¼¶¡¢»ñ½±Ö¤Ã÷²ÄÁÏ£¨Ô¼þºÍ¸´Ó¡¼þÒ»Ì×£©½øÐÐÃâÊÔ¡¢¼Ó·Ö×ʸñÈ϶¨£¬ÓâÆÚ²»ÓèÊÜÀí¡£Ñ§ÔºÕÐÉú°ìÍê³É¿¼ÉúµÄÃâÊÔ¡¢¼Ó·ÖÖ¤Ã÷²ÄÁÏ¡¢¼Ó·Ö·ÖÖµ¸´ºËºó£¬Í¨¹ýѧԺÕÐÉú¿¼ÊÔÍø½øÐй«Ê¾¡£ £¨µã»÷ͼƬ²é¿´´óͼ£© £¨×¢£º¿¼ÉúÇë´©ºÃÔ˶¯Ð¬¼°Ô˶¯·þ£© 4¡¢¿¼ÊÔ·½Ê½ ÎÒÔºËùÓпÆÄ¿¾ù²ÉÈ¡Ïßϼ¯ÖвâÊԵķ½Ê½¡£·¨ÂÉÖ°Òµ¼¼ÄÜ»ù´¡ÖªÊ¶¡¢ÐÅÏ¢¼¼Êõ²ÉÓÿ͹ÛÐÔÃüÌ⣨ÌâÐͰüÀ¨µ¥Ñ¡¡¢¶àÑ¡¡¢Åжϣ©£¬ÔÚ´ðÌ⿨ÉÏÍê³É×÷´ð£¬ÒªÇó¿¼Éú±ØÐëÓÃ2BǦ±ÊÌîÍ¿¿Í¹ÛÌ⣬0.5mmºÚÉ«±Ê¼£µÄÇ©×Ö±ÊÌîдÃû×ÖµÈÐÅÏ¢£¬Çë±ØÎñ´øºÃÕâÁ½Öֱʲμӿ¼ÊÔ¡£ÓïÑÔÄÜÁ¦²âÊÔ¡¢ÌåÄܲâÊÔ²ÉÓÃÏÖ³¡²âÊÔ¡£ 5¡¢¿¼ÊԵص㣺½Î÷˾·¨¾¯¹ÙְҵѧԺ£¨½Î÷Ê¡ÄϲýÊвý±±¾¼Ã¼¼Êõ¿ª·¢Çø³¤Çà·76ºÅ£© ·ÏßÒ»£ºÄϲýÎ÷¿ÍÕ¾£¨¸ßÌú£©¡¢Äϲý³¤Í¾Æû³µÎ÷Õ¾ Ö±½Ó³Ë¹«½»708·(»ò³ËµØÌú2ºÅÏßµ½µØÌú´óÏÃÕ¾»»³ËµØÌú1ºÅÏßÖÁ®ɽÄÏ´óµÀվϣ¬´Ó3ºÅ¿Ú³öÀ´ºóÔÚ¶ÔÃæ¹«½»ÔËÊ伯ÍÅվת³Ë210·¹«½»³µ)ÖÁåÉÏ·¿ÚÏ£¬200Ã×µ½´ïѧԺ¡£ ·Ïß¶þ£ºÄϲý»ð³µÕ¾Ö±½Ó³Ë¹«½»210·¡¢232·(»ò³ËµØÌú2ºÅÏßµ½µØÌú´óÏÃÕ¾»»³ËµØÌú1ºÅÏßÖÁ®ɽÄÏ´óµÀվϣ¬´Ó3ºÅ¿Ú³öÀ´ºóÔÚ¶ÔÃæ¹«½»ÔËÊ伯ÍÅվת³Ë210·¹«½»³µ) ÖÁåÉÏ·¿ÚÏ£¬200Ã×µ½´ïѧԺ¡£ ·ÏßÈý£º Äϲý¶«Õ¾³Ë×ø¹«½»263·ÖÁÀϸ£É½±±¹«½»Õ¾Ï£¬Àϸ£É½±±¹«½»Õ¾×ª³Ë210·¹«½»³µÖÁåÉÏ·¿ÚÏ£¬200Ã×µ½´ïѧԺ¡£ ·ÏßËÄ£ºÐì·»Æû³µ¿ÍÔËÕ¾³Ë1·ÖÁÀϸ£É½Õ¾ÏÂת³Ë22·ÖÁÇàɽ·¿Úվϣ¬Çàɽ·¿Úվת³Ë223·¹«½»³µÖÁåÉÏ·¿ÚÏ£¬200Ã×µ½´ïѧԺ¡£ £¨¶þ£©ÎÄ»¯Í³¿¼ 1.ÍøÉÏ´òÓ¡×¼¿¼Ö¤ 2025Äê3ÔÂ17ÈÕ-21ÈÕÆÚ¼ä£¬¿¼Éú×ÔÐеǼʡ½ÌÓý¿¼ÊÔÔºÖ¸¶¨ÍøÖ·ÏÂÔØ´òÓ¡ÎÄ»¯Í³¿¼×¼¿¼Ö¤£¬´øºÃ²Î¼Ó¿¼ÊÔ¡£ 2.¿¼ÊÔʱ¼ä£º2025Äê3ÔÂ22ÈÕ 9:00-11:30 ÓïÎÄ¡¢Êýѧ£¨ºÏ¾í£© 3.¿¼ÊÔÄÚÈÝ ÓïÎÄ¡¢Êýѧ(ºÏ¾í),Âú·Öÿ¿Æ¸÷100·Ö£¬×Ü·Ö200·Ö£¬È«Ê¡Í³Ò»ÃüÌ⡢ͳһ¿¼ÊÔ£¬ÃüÌâÒÀ¾Ý¡¶ÖеÈְҵѧУ¹«¹²»ù´¡¿Î³Ì½Ìѧ±ê×¼¡·¡£ 4.¿¼ÊԵص㣺¸ß¿¼±¨ÃûËùÔÚÏØ¿¼ÊÔÖÐÐݲÅŵĹú¼Ò½ÌÓý¿¼ÊÔ±ê×¼»¯¿¼µã¡¢¿¼³¡²Î¼Ó¿¼ÊÔ£¨Ïê¼û×¼¿¼Ö¤£©¡£ 3ÔÂ21ÈÕ£¬¿¼Éú¿Éͨ¹ýÎÒÔº¹ÙÍø£¨www.jxsfjy.cn£©²éѯ±¾È˼¼ÄÜУ¿¼·ÖÊý¡£¿¼ÉúÈô¶Ô³É¼¨ÓÐÒÉÒ飬¿ÉÓÚ26ÈÕ16µãǰµ½Ñ§Ð£ÕÐÉú°ìƾ¿¼Éú±¾ÈËÉí·ÝÖ¤¡¢×¼¿¼Ö¤Ìá½»²é·ÖÉêÇ룬ÓâÆÚ²»Óè°ìÀí¡£ÔÔòÉÏÉêÇë²é·Ö¸´ºË¿ÆÄ¿²»µÃ³¬¹ýÁ½ÃÅ¡£3ÔÂ28ÈÕǰµç»°Í¨Öª¸´ºË½á¹û¡£ 4ÔÂ3ÈÕ£¬¿¼Éú¿Éͨ¹ý½Î÷Ê¡½ÌÓý¿¼ÊÔÔºÍø(www.jxeea.cn) ²éѯ±¾ÈËÎÄ»¯Í³¿¼·ÖÊý¡£¿¼Éú¿ÉÓÚ4ÔÂ3-4ÈÕÔÚÍøÉÏÉêÇë³É¼¨¸´ºË£¬4ÔÂ8ÈÕÔÚÍøÉϲéѯ³É¼¨¸´ºË½á¹û¡£ ¼¼ÄÜУ¿¼ºÍÎÄ»¯Í³¿¼µÄ¸´ºË¹¤×÷£¬½öÏÞÓÚ²éºË´ð¾íÊÇ·ñ©¸Ä¡¢Â©Í³£»ÈçÓЩ¸Ä¡¢Â©Í³£¬ÓèÒÔ¸üÕý¡£¶ÔÓÚ´ðÌâÆÀ·Ö¿íÑϵÈÎÊÌ⣬²»Êô²éºË¸üÕý·¶Î§¡£¸´ºË¹ý³ÌÖУ¬´ð¾í²»Ó뿼ÉúºÍ¼Ò³¤¼ûÃæ¡£ £¨Ò»£©Â¼È¡°ì·¨ ¿¼Éú±ØÐë²Î¼ÓÎÄ»¯Í³¿¼ºÍ¼¼ÄÜУ¿¼£¬ÇÒ¼¼ÄÜУ¿¼±ØÐë²Î¼ÓËùÊôרҵ×éËùÓпÆÄ¿µÄ¿¼ÊÔ£¬µ¥¿Æ³É¼¨²»µÃΪ0·Ö£¬Â¼È¡×Ü·Ö²»µÃµÍÓÚ100·Ö¡£ÏȽøÐÐÌåÓýÀ൥Õмȡ£¬ÔÙ½øÐС°ÈýУÉú¡±À൥Õмȡ£¬×îºó½øÐÐÆÕͨÀ൥Õмȡ¡£¿¼Éú²»µÃ¿çרҵ×éµ÷¼Á¼ȡ¡£ËùÓÐרҵ×éδÍê³ÉµÄµ¥Õмƻ®²»²¹Â¼£¬×ªÈëÆÕͨ¸ß¿¼Â¼È¡Ê±Ö´ÐС£ 1.ÌåÓýÀ൥Õмȡ£º½«ÌÉç»áÌåÓýרҵ־Ը¿¼Éú£¬°´×ۺϳɼ¨×Ü·Ö£¨ÎÄ»¯Í³¿¼³É¼¨+¼¼ÄÜУ¿¼³É¼¨£©½øÐÐÅÅÐò£¬´Ó¸ßµ½µÍÔñÓżȡ¡£Èô×Ü·Ö³öÏÖͬ·ÖÇé¿öµÄ£¬°´¼¼ÊõÄÜÁ¦²âÊÔ¡¢»ù´¡ÄÜÁ¦²âÊÔ¡¢ÓïÎÄ¡¢Êýѧµ¥¿ÆË³ÐòÅÅÐò¡£ 2.¡°ÈýУÉú¡±À൥Õмȡ£º½«ÌÎÒÔºÖ¾Ô¸µÄ¡°ÈýУÉú¡±À࿼Éú£¨³ýÌÉç»áÌåÓýרҵ־Ը¿¼ÉúÍ⣬¸ß¿¼¿¼ÉúºÅµÚ9¡¢10λΪ89µÄ¿¼Éú£©°´×ۺϳɼ¨×Ü·Ö£¨ÎÄ»¯Í³¿¼³É¼¨+¼¼ÄÜУ¿¼³É¼¨£©½øÐÐÅÅÐò£¬´Ó¸ßµ½µÍÔñÓżȡ¡£Èô×Ü·Ö³öÏÖͬ·ÖÇé¿öµÄ£¬°´ÓïÎÄ¡¢ÐÅÏ¢¼¼Êõ¡¢Êýѧ¡¢×ۺϲâÊÔ£¨ÓïÑÔÄÜÁ¦²âÊÔ¡¢ÌåÄܲâÊÔ£©µ¥¿ÆË³ÐòÅÅÐò¡£×¨ÒµÈ·¶¨°´ÕÕ¡°·ÖÊýÇ塱ÔÔò£¬¼´¡°·ÖÊýÓÅÏÈ¡¢×ñÑÖ¾Ô¸¡±Í³³ï°²ÅÅ¡£ 3.ÆÕͨÀ൥Õмȡ£º½«ÌÎÒÔºÖ¾Ô¸µÄÆÕͨÀ࿼Éú£¨³ýÌÉç»áÌåÓýרҵ־Ը¿¼ÉúÍ⣬¸ß¿¼¿¼ÉúºÅµÚ9¡¢10λΪ11»ò15µÄ¿¼Éú£©£¬°´×ۺϳɼ¨×Ü·Ö£¨ÎÄ»¯Í³¿¼³É¼¨+¼¼ÄÜУ¿¼³É¼¨£©½øÐÐÅÅÐò£¬´Ó¸ßµ½µÍÔñÓżȡ¡£Èô×Ü·Ö³öÏÖͬ·ÖÇé¿öµÄ£¬°´ÓïÎÄ¡¢·¨ÂÉÖ°Òµ¼¼ÄÜ»ù´¡ÖªÊ¶¡¢Êýѧ¡¢×ۺϲâÊÔ£¨ÓïÑÔÄÜÁ¦²âÊÔ¡¢ÌåÄܲâÊÔ£©µ¥¿ÆË³ÐòÅÅÐò¡£×¨ÒµÈ·¶¨°´ÕÕ¡°·ÖÊýÇ塱ÔÔò£¬¼´¡°·ÖÊýÓÅÏÈ¡¢×ñÑÖ¾Ô¸¡±Í³³ï°²ÅÅ¡£ £¨¶þ£©Â¼È¡ËµÃ÷ £±.ÎÒÔºËùÓÐרҵ¾ùʵÐо¯Îñ»¯¹ÜÀí£¬¶ÔÉíÌåËØÖÊÓÐÒ»¶¨ÒªÇó¡£¾ÎÒÔºµ¥ÕмȡµÄ¿¼ÉúÐë²Î¼ÓËùÔÚÏØ£¨Çø£©¿¼ÊÔÖÐÐÄͳһ×éÖ¯µÄ¸ß¿¼Ìå¼ì¡£ÐÂÉúÈëУºó£¬ÎÒÔº¿ÉÒÀ¾Ý½ÌÓý²¿¡¢ÎÀÉú²¿¡¢Öйú²Ð¼²ÈËÁªºÏ»áÓ¡·¢µÄ¡¶ÆÕͨ¸ßµÈѧУÕÐÉúÌå¼ì¹¤×÷Ö¸µ¼Òâ¼û¡·ºÍÈËÁ¦×ÊÔ´Éç»á±£Õϲ¿¡¢½ÌÓý²¿¡¢ÎÀÉú²¿¡¶¹ØÓÚ½øÒ»²½¹æ·¶ÈëѧºÍ¾ÍÒµÌå¼ìÏîĿά»¤ÒҸαíÃæ¿¹ÔЯ´øÕßÈëѧºÍ¾ÍҵȨÀûµÄ֪ͨ¡·µÈÓйØÒªÇóÒÔ¼°Ñ§Ð£ÕÐÉúÕ³ÌÖжÔÉíÌåÌõ¼þµÄ¾ßÌ广¶¨£¬¶Ô¸ß¿¼Ìå¼ì»òÐÂÉúÈëѧ¸´¼ì½áÂÛÉæ¼°ÏÞ±¨ÒÔ¼°²»ÊÊÓ¦ÎÒÔº¾¯Îñ»¯¹ÜÀíµÄµ¥Õп¼Éú¿É½øÐÐÍËѧ¡¢ÐÝѧµÈ´¦Àí¡£ £².¿¼Éú¾ÎÒÔºµ¥Õмȡºó£¬²»ÔÙ¾ßÓвμÓͳһ¸ß¿¼£¨º¬¡°ÈýУÉú¡±À࿼ÊÔ£©¼°Â¼È¡×ʸñ¡£ 3.ÎÒÔºµ¥ÕмȡµÄ¿¼Éú£¬Óë²Î¼Óͳһ¸ß¿¼Ïàͬרҵ¼ȡµÄ¿¼ÉúÏíÊÜÏàͬ´ýÓö¡£¿¼Éú±ÏÒµºó¿É°´¹æ¶¨²Î¼ÓÓйع«ÎñÔ±ºÍÈËÃñ¾¯²ìÕп¼¡£ 4.¿¼Éú¼ȡºóÒ»Âɲ»µÃÍ˼£¬Èëѧºó²»µÃתרҵ¡£ ÈçÓÐÓë½Î÷Ê¡½ÌÓý¿¼ÊÔÔº²»Ò»ÖÂÖ®´¦£¬ÒÔ½Î÷Ê¡½ÌÓý¿¼ÊÔÔº·¢²¼µÄÏà¹Ø¹æ¶¨Îª×¼¡£ ½Î÷˾·¨¾¯¹ÙְҵѧԺÊǾ½Î÷Ê¡ÈËÃñÕþ¸®Åú×¼¡¢½ÌÓý²¿±¸°¸µÄ¹«°ìÈ«ÈÕÖÆÆÕͨ¸ßµÈְҵԺУ£¬ÊÇÈ«¹úÊ×ÅúÕþ·¨¸É¾¯ÕмÅàÑøÌåÖÆ¸Ä¸ïÊÔµãԺУ¡¢È«¹ú˾·¨ÐÐÕþ¾¯²ìÀàרҵ½¨ÉèÏÈÐÐУ¡¢È«Ê¡Î¨Ò»Ò»Ëù˾·¨¾¯²ìÀà¸ßְԺУ£¬Á¥ÊôÓÚʡ˾·¨Ìü¡£Ñ§ÔºÒÔ¡°²©Ñ§¡¢Ã÷·¨¡¢Çóʵ¡¢´´Ð¡±ÎªÐ£Ñµ£¬ÒÔ¡°·¨¡±¡°¾¯¡±ÎªÌØÉ«£¬Á¢×ã˾·¨ÐÐÕþÊÂÒµ£¬ÃæÏòÕþ·¨ÐÐÒµ£¬ÖÂÁ¦ÓÚÅàÑøµÂ²Å¼æ±¸µÄ¸ßËØÖʼ¼Êõ¼¼ÄÜÈ˲𣠡ª¡ª°ìÑ§ÌØÉ« 1.·¨¾¯Ë«Çý£¬Öþ»ùÌØÉ«×¨ÒµÈº ѧԺ¼á³ÖÒÔ·þÎñ˾·¨ÐÐÕþÊÂҵΪºËÐÄ£¬¹¹½¨¡°¾¯£¨²ì£©¡±¡°·¨£¨ÂÉ£©¡±¡°°²£¨È«£©¡±ÎªÖ÷Ìå¡¢¡°ÐÅ£¨Ï¢£©¡±¡°¹Ü£¨Àí£©¡±Ðͬ·¢Õ¹µÄרҵ²¼¾Ö¡£Ñ§ÔºÓµÓÐÊ¡¼¶¸ßˮƽרҵȺ2¸ö£¨ÐÌÊÂÖ´ÐС¢Ë¾·¨ÐÅÏ¢°²È«£©¡¢1¸ö¹ú¼Ò¼¶Öص㽨Éèרҵ¡¢1¸öÊ¡¼¶ÌØÉ«ÓÅÊÆ×¨Òµ¡¢3¸öÊ¡¼¶Ê¾·¶×¨Òµ£¬Ö÷±à¡°Ê®ËÄÎ塱ְҵ½ÌÓý¹ú¼Ò¹æ»®½Ì²Ä4²¿¡¢ÔÚ±à15²¿£¬×¨Òµ¾ºÕùÁ¦¾ÓÈ«¹úͬÀàԺУǰÁС£ 2.ÑϹܺñ°®£¬¶ÍÔ쾯Îñбê¸Ë ѧԺ»ý¼«ÍÆÐС°¾¯Îñ»¯+Ö°Òµ»¯¡±Ë«¹ì¹ÜÀí£¬Ñϸñʵʩ¡°Ò»ÈÕÉú»îÖÆ¶È»¯¡¢ÄÚÎñ¹ÜÀí±ê×¼»¯¡¢¾¯ÈÝ·ç¼Í³£Ì¬»¯¡±¹ÜÀíģʽ¡£½¨ÓÐÄ£Äâ¼àÓü¡¢Éä»÷¹Ý¡¢ÎÞÈË»úʵѵÊÒµÈ20¸öУÄÚʵս»ùµØ£¬Óë¼àÓü¡¢½ä¶¾ËùµÈµ¥Î»¹²½¨66¸öУÍâʵѵ»ùµØ£¬ÊµÏÖ¡°¿ÎÌÃѧ¼¼ÄÜ¡¢»ùµØÁ·ÊµÕ½¡¢¸ÚλÑéÕæ¹¦¡±µÄÓýÈ˱ջ·¡£ 3.½ÌÕ½Ò»Ì壬É²ú½ÌÈÚºÏÁ´ ѧԺÖ÷¶¯¶Ô½Ó½Î÷Ê¡ÖÆÔìÒµÖØµã²úÒµÁ´ÏÖ´ú»¯½¨Éè¡°1269¡±Ðж¯¼Æ»®£¬Ö÷¶¯ÈÚÈëȫʡµÍ¿Õ¾¼Ã¸ßÖÊÁ¿·¢Õ¹½ø³Ì£¬Ç£Í·½¨ÉèÈ«¹úÎÞÈË»úÐÐÒµ²ú½ÌÈںϹ²Í¬Ì壬×齨¾¯ÓÃÎÞÈË»úÏÖ³¡¹¤³Ìʦ²úҵѧԺ£¬´òÔìÊ¡¼¶ÎÞÈË»ú²ú½ÌÈںϹ«¹²ÊµÑµ»ùµØ£¬¿ªÉèÓ¦¼±¾ÈÔ®¼¼ÊõµÈÐÂÐËרҵ£¬³ÖÐøÉ²ú½ÌÈںϣ¬´òÔì¸ßÖÊÁ¿²ú½ÌÈÚºÏÑù°å¡£ 4.µÂ¼¼²¢ÐÞ£¬Öý¾Í¾ºÈüÇ¿Æ·ÅÆ ѧԺ¼á³Ö¡°ÒÔÈü´Ù½Ì¡¢ÒÔÈü´Ùѧ¡¢ÒÔÈü´Ù½¨¡±£¬»ý¼«¹¹½¨¡°¹ú¡ªÊ¡¡ªÐ£¡±Èý¼¶¼¼ÄܾºÈüÌåϵ£¬¹ÄÀøÊ¦Éú»ý¼«²ÎÈü±¸Èü¡£½üÈýÄêʦÉúÀۼƻñÊ¡¼¶ÒÔÉϽ±Ïî200ÓàÏ½ö2024Ä꣬»ñ¹ú¼Ò¼¶½±Ïî8Ï³ä·ÖÕÃÏÔ¡°¾¯¡±×ÖÌØÉ«ÓýÈ˳ɹû¡£ 5.·þÎñΪ¸Ù£¬ÕÃÏÔÐÐÒµÓ°ÏìÁ¦ ѧԺ³ÖÐøÉ¡°Èý½Ì¡±¸Ä¸ï£¬Éî¶È²ÎÓë·¨ÖνÎ÷½¨É裬Äê¾ùÊäËÍ»ù²ãÕþ·¨È˲Å2000ÓàÈË£¬È«Ê¡¼àÓü½ä¶¾ÏµÍ³¸É¾¯¶àÊýÔ´ÓÚ±¾Ôº¡£Ñ§ÔºÆÕ·¨Ö¾Ô¸·þÎñ¸²¸Ç10ÍòÓàÈ˴Σ¬Äê¾ù³Ð°ì¸÷Àà±ÈÈü¾ºÈü¡¢ÐÐÒµÅàѵ¡¢ÖØ´ó»î¶¯µÈ20³¡£¬Éç»á·þÎñ¹±Ï׶ȳÖÐøÌáÉý¡£Ñ§Ôº±ÏÒµÉúÒÔÕþÖοɿ¿¡¢ÐÐΪ¹æ·¶¡¢¼¼ÄܹýÓ²ÉîÊÜÓÃÈ˵¥Î»ÈϿɣ¬¾ÍÒµÂÊÁ¬Ðø¶àÄê¸ßÓÚȫʡ¸ßְԺУƽ¾ùˮƽ¡£2024Ä꣬ÈÙ»ñ½Î÷Ê¡¸ßµÈְҵѧУ(¹«°ìר¿Æ)Äê¶È×ۺϿ¼ºËÓÅÐãµÈ´Î¡£ ²¿ÃÅ£º½Î÷˾·¨¾¯¹ÙְҵѧԺÕÐÉú°ì¹«ÊÒ µØÖ·£º½Î÷Ê¡ÄϲýÊвý±±¾¼Ã¼¼Êõ¿ª·¢Çø³¤Çà·76ºÅ µç»°£º0791¡ª83875325£¨ÁõÀÏʦ¡¢Í¯ÀÏʦ£©¡¢83875391£¨ÐÜÀÏʦ¡¢Í¿ÀÏʦ£©¡¢83875259£¨ÑîÀÏʦ£© µç»°×Éѯʱ¶Î£ºÖÜÒ»ÖÁÖÜÎå8£º20-11£º30 14£º40-16£º30 ÍøÖ·£ºhttp:// www.jxsfjy.cnÓʱࣺ330013 ΢ÐŹ«Öںţº½Î÷˾·¨¾¯Ôº ÕÐÉú¹¤×÷¼à¶½µç»°£º83873645







推荐
-
-
QQ空间
-
新浪微博
-
人人网
-
豆瓣
